import dask.array as da
import dask
x = da.ones((15, 15), chunks=(5, 5))
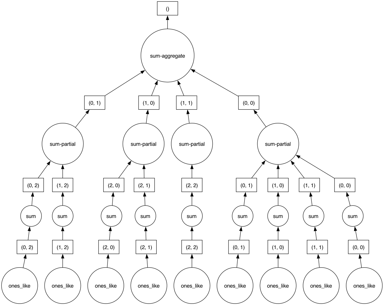
y = x.sum()
dask.visualize(y)

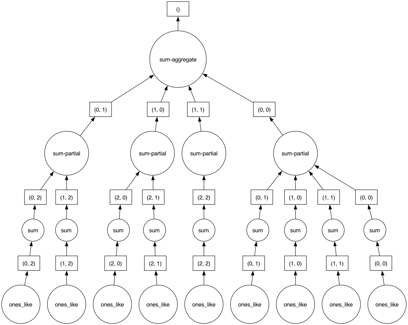
y.visualize(rankdir='BT')

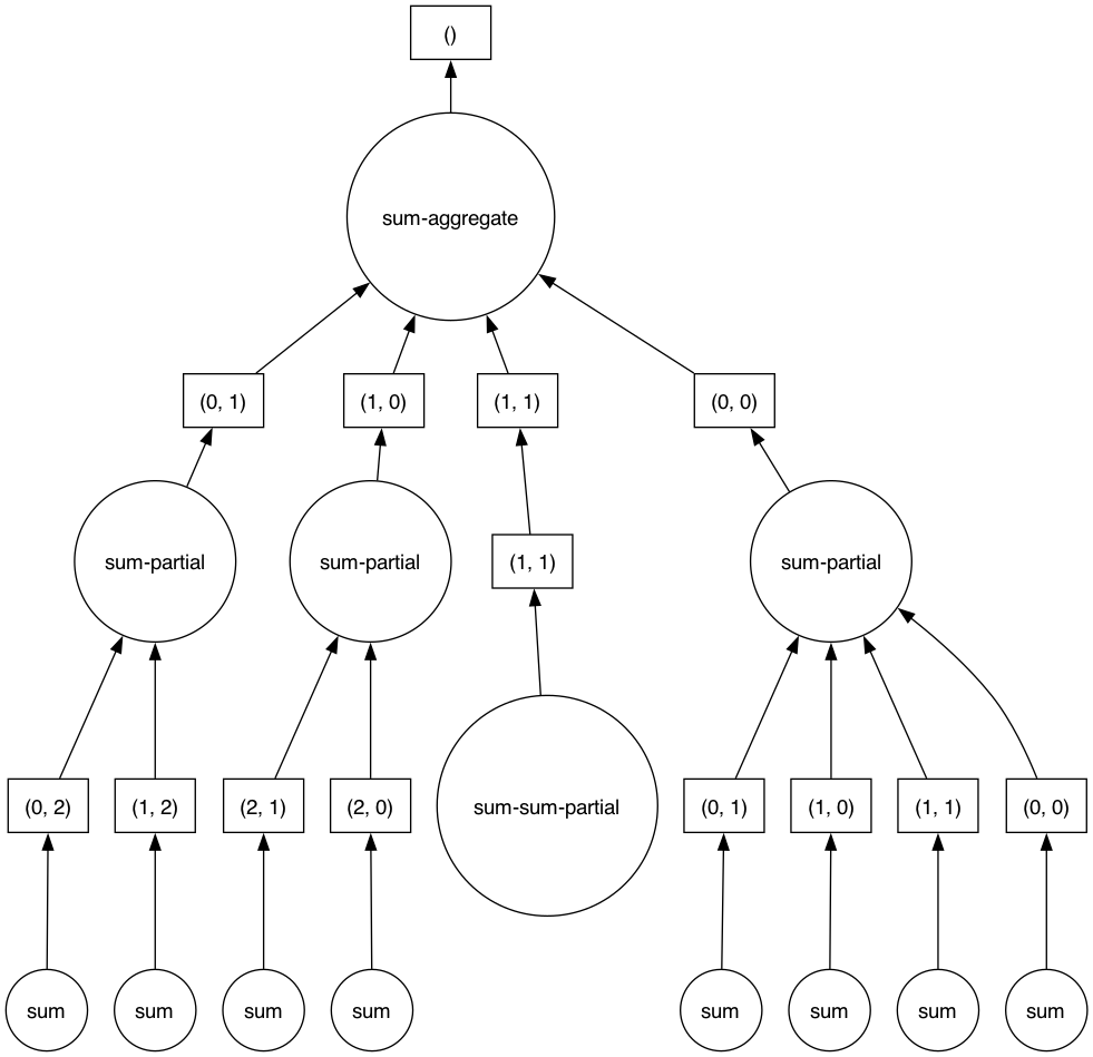
dask.visualize(y, optimize_graph=True)

Visualize High level dask graph
y.dask.visualize(filename='test.svg')
High level graph HTML representation
y.dask
HighLevelGraph
HighLevelGraph with 4 layers and 23 keys from all layers.
<div style="">
<svg width="24" height="24" viewBox="0 0 32 32" fill="none" xmlns="http://www.w3.org/2000/svg" style="position: absolute;">
<circle cx="16" cy="16" r="14" fill="#8F8F8F" style="stroke: var(--jp-ui-font-color2, #1D1D1D);" stroke-width="2"/>
</svg>
<details style="margin-left: 32px;">
<summary style="margin-bottom: 10px; margin-top: 10px;">
<h4 style="display: inline;">Layer1: ones_like</h4>
</summary>
<p style="color: var(--jp-ui-font-color2, #5D5851); margin: -0.25em 0px 0px 0px;">
ones_like-44817800100989a0a789e6d1be702b8f
</p>
<table>
<tr>
<td>
<table>
<tr>
<th style="text-align: left; width: 150px;">layer_type</th>
<td style="text-align: left;">Blockwise</td>
</tr>
<tr>
<th style="text-align: left; width: 150px;">is_materialized</th>
<td style="text-align: left;">True</td>
</tr>
<tr>
<th style="text-align: left; width: 150px;">number of outputs</th>
<td style="text-align: left;">9</td>
</tr>
<tr>
<th style="text-align: left; width: 150px;">shape</th>
<td style="text-align: left;">(15, 15)</td>
</tr>
<tr>
<th style="text-align: left; width: 150px;">dtype</th>
<td style="text-align: left;">float64</td>
</tr>
<tr>
<th style="text-align: left; width: 150px;">chunksize</th>
<td style="text-align: left;">(5, 5)</td>
</tr>
<tr>
<th style="text-align: left; width: 150px;">type</th>
<td style="text-align: left;">dask.array.core.Array</td>
</tr>
<tr>
<th style="text-align: left; width: 150px;">chunk_type</th>
<td style="text-align: left;">numpy.ndarray</td>
</tr>
</table>
</td>
<td>
<svg width="250" height="250" style="stroke:rgb(0,0,0);stroke-width:1" >
</details>
<div style="">
<svg width="24" height="24" viewBox="0 0 32 32" fill="none" xmlns="http://www.w3.org/2000/svg" style="position: absolute;">
<circle cx="16" cy="16" r="14" fill="#8F8F8F" style="stroke: var(--jp-ui-font-color2, #1D1D1D);" stroke-width="2"/>
</svg>
<details style="margin-left: 32px;">
<summary style="margin-bottom: 10px; margin-top: 10px;">
<h4 style="display: inline;">Layer2: sum</h4>
</summary>
<p style="color: var(--jp-ui-font-color2, #5D5851); margin: -0.25em 0px 0px 0px;">
sum-1eee5d86c351bbfd9246db6fcdd2ab33
</p>
<table>
<tr>
<td>
<table>
<tr>
<th style="text-align: left; width: 150px;">layer_type</th>
<td style="text-align: left;">Blockwise</td>
</tr>
<tr>
<th style="text-align: left; width: 150px;">is_materialized</th>
<td style="text-align: left;">True</td>
</tr>
<tr>
<th style="text-align: left; width: 150px;">number of outputs</th>
<td style="text-align: left;">9</td>
</tr>
<tr>
<th style="text-align: left; width: 150px;">shape</th>
<td style="text-align: left;">(15, 15)</td>
</tr>
<tr>
<th style="text-align: left; width: 150px;">dtype</th>
<td style="text-align: left;">float64</td>
</tr>
<tr>
<th style="text-align: left; width: 150px;">chunksize</th>
<td style="text-align: left;">(5, 5)</td>
</tr>
<tr>
<th style="text-align: left; width: 150px;">type</th>
<td style="text-align: left;">dask.array.core.Array</td>
</tr>
<tr>
<th style="text-align: left; width: 150px;">chunk_type</th>
<td style="text-align: left;">numpy.ndarray</td>
</tr>
<tr>
<th style="text-align: left; width: 150px;"> depends on </th>
<td style="text-align: left;">ones_like-44817800100989a0a789e6d1be702b8f</td>
</tr>
</table>
</td>
<td>
<svg width="250" height="250" style="stroke:rgb(0,0,0);stroke-width:1" >
</details>
<div style="">
<svg width="24" height="24" viewBox="0 0 32 32" fill="none" xmlns="http://www.w3.org/2000/svg" style="position: absolute;">
<circle cx="16" cy="16" r="14" fill="#8F8F8F" style="stroke: var(--jp-ui-font-color2, #1D1D1D);" stroke-width="2"/>
</svg>
<details style="margin-left: 32px;">
<summary style="margin-bottom: 10px; margin-top: 10px;">
<h4 style="display: inline;">Layer3: sum-partial</h4>
</summary>
<p style="color: var(--jp-ui-font-color2, #5D5851); margin: -0.25em 0px 0px 0px;">
sum-partial-0259629db3a875f0182cc02372216a68
</p>
<table>
<tr>
<td>
<table>
<tr>
<th style="text-align: left; width: 150px;">layer_type</th>
<td style="text-align: left;">MaterializedLayer</td>
</tr>
<tr>
<th style="text-align: left; width: 150px;">is_materialized</th>
<td style="text-align: left;">True</td>
</tr>
<tr>
<th style="text-align: left; width: 150px;">number of outputs</th>
<td style="text-align: left;">4</td>
</tr>
<tr>
<th style="text-align: left; width: 150px;">shape</th>
<td style="text-align: left;">(2, 2)</td>
</tr>
<tr>
<th style="text-align: left; width: 150px;">dtype</th>
<td style="text-align: left;">float64</td>
</tr>
<tr>
<th style="text-align: left; width: 150px;">chunksize</th>
<td style="text-align: left;">(1, 1)</td>
</tr>
<tr>
<th style="text-align: left; width: 150px;">type</th>
<td style="text-align: left;">dask.array.core.Array</td>
</tr>
<tr>
<th style="text-align: left; width: 150px;">chunk_type</th>
<td style="text-align: left;">numpy.ndarray</td>
</tr>
<tr>
<th style="text-align: left; width: 150px;"> depends on </th>
<td style="text-align: left;">sum-1eee5d86c351bbfd9246db6fcdd2ab33</td>
</tr>
</table>
</td>
<td>
<svg width="250" height="250" style="stroke:rgb(0,0,0);stroke-width:1" >
</details>
<div style="">
<svg width="24" height="24" viewBox="0 0 32 32" fill="none" xmlns="http://www.w3.org/2000/svg" style="position: absolute;">
<circle cx="16" cy="16" r="14" fill="#8F8F8F" style="stroke: var(--jp-ui-font-color2, #1D1D1D);" stroke-width="2"/>
</svg>
<details style="margin-left: 32px;">
<summary style="margin-bottom: 10px; margin-top: 10px;">
<h4 style="display: inline;">Layer4: sum-aggregate</h4>
</summary>
<p style="color: var(--jp-ui-font-color2, #5D5851); margin: -0.25em 0px 0px 0px;">
sum-aggregate-00894334ef002abf8d298cbe8aa1aab4
</p>
<table>
<tr>
<td>
<table>
<tr>
<th style="text-align: left; width: 150px;">layer_type</th>
<td style="text-align: left;">MaterializedLayer</td>
</tr>
<tr>
<th style="text-align: left; width: 150px;">is_materialized</th>
<td style="text-align: left;">True</td>
</tr>
<tr>
<th style="text-align: left; width: 150px;">number of outputs</th>
<td style="text-align: left;">1</td>
</tr>
<tr>
<th style="text-align: left; width: 150px;">shape</th>
<td style="text-align: left;">()</td>
</tr>
<tr>
<th style="text-align: left; width: 150px;">dtype</th>
<td style="text-align: left;">float64</td>
</tr>
<tr>
<th style="text-align: left; width: 150px;">chunksize</th>
<td style="text-align: left;">()</td>
</tr>
<tr>
<th style="text-align: left; width: 150px;">type</th>
<td style="text-align: left;">dask.array.core.Array</td>
</tr>
<tr>
<th style="text-align: left; width: 150px;">chunk_type</th>
<td style="text-align: left;">numpy.ndarray</td>
</tr>
<tr>
<th style="text-align: left; width: 150px;"> depends on </th>
<td style="text-align: left;">sum-partial-0259629db3a875f0182cc02372216a68</td>
</tr>
</table>
</td>
<td>
</td>
</tr>
</table>
</details>
</div>
</div>