Search
❯
Dec 09, 20241 min read
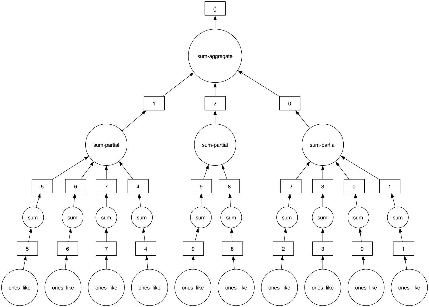
import dask.array as da import dask x = da.ones(1000, chunks=(100,)).sum() dask.visualize(x)